MoveN

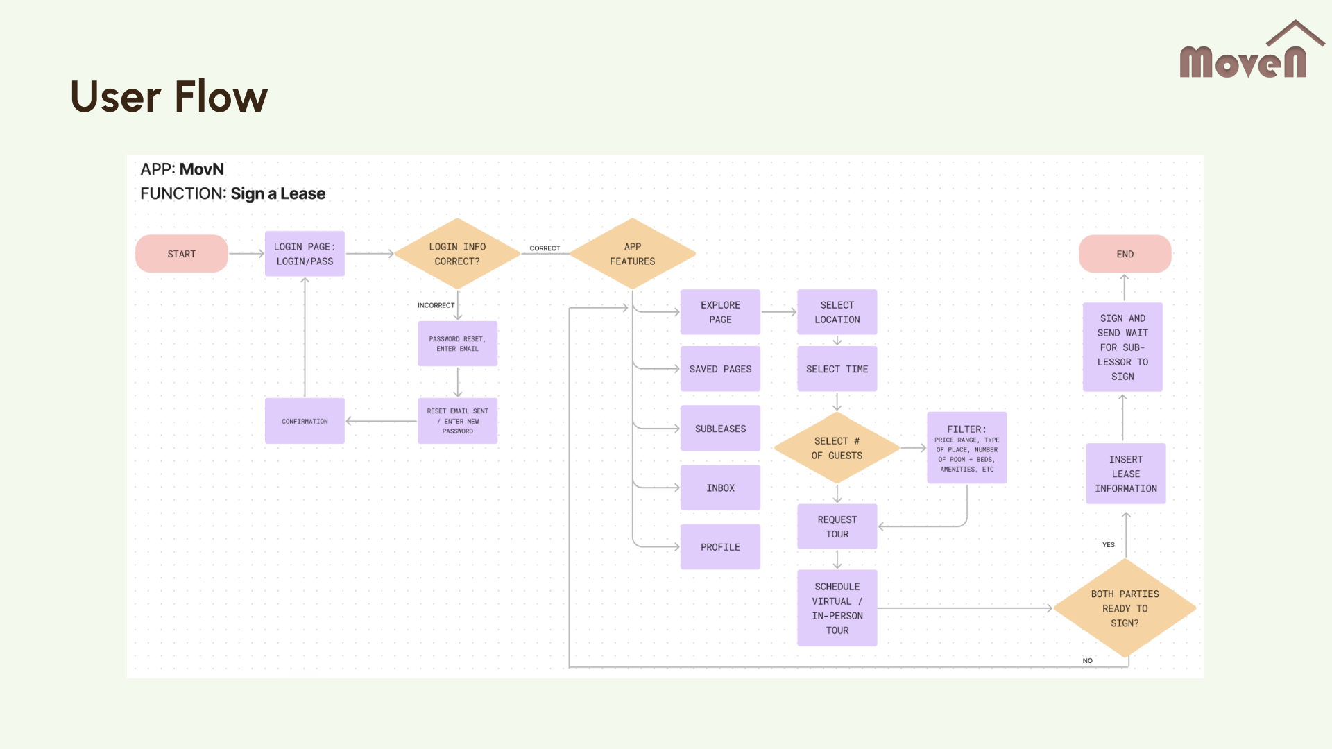
an app for sub-lessor and sub-lessee to find each other and be able to communicate clearly through scheduling for tours and signing lease so the sublet process is reliable and efficient.

by Emily Guan

Next
Next

AECademy App